
1、多段线是作为单个对象创建的相互连接的序列直线段或弧线段。
2、使用 PLINE 命令为以下对象创建开放多段线或闭合多段线
需要具有固定宽度线段的几何图形您需要了解总长度的连续路径用于地形学地图和等压数据的轮廓素线在印刷电路板上的布线图和宽线流程图和布管图3、多段线可以具有恒定宽度,或者可以有不同的起点宽度和端点宽度。指定多段线的第一个点后,可以使用“宽度”选项来指定所有后来创建的线段的宽度。您可以随时更改宽度值,甚至在创建新线段时更改。
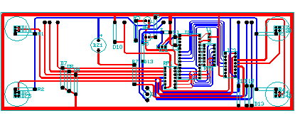
4、以下是印刷电路板的样例,其中的线路是使用宽多段线创建的。接合焊盘是使用 DONUT 命令创建的。
5、多段线对于每个线段可以有不同的起点宽度和端点宽度,如此处所示:
6、快速创建闭合矩形多段线的方法是使用 RECTANG 命令(在“命令”窗口输入 REC)。
7、只需单击矩形的两个对角点即可,如图所示。如果使用此方法,则启用“栅格捕捉”(F9) 以提高精度。
Greenfoot是一款简单易用的Java开发环境,该软件界面清爽简约,既可以作为一个开发框使用,也能够作为集成开发环境使用,操作起来十分简单。这款软件支持多种语言,但是默认的语言是英文,因此将该软件下载到电脑上的时候,会发现软件的界面语言是英文版本的,这对于英语基础较差的朋友来说,使用这款软件就会...
07-05
Egret UI Editor是一款开源的2D游戏开发代码编辑软件,其主要功能是针对Egret项目中的Exml皮肤文件进行可视化编辑,功能十分强大。我们在使用这款软件的过程中,可以将一些常用操作设置快捷键,这样就可以简化编程,从而提高代码编辑的工作效率。但是这款软件在日常生活中使用得不多,并且专业性...
07-05
KittenCode是一款十分专业的编程软件,该软件给用户提供了可视化的操作界面,支持Python语言的编程开发以及第三方库管理,并且提供了很多实用的工具,功能十分强大。我们在使用这款软件进行编程开发的过程中,最基本、最常做的操作就是新建项目,因此我们很有必要掌握新建项目的方法。但是这款软件的专业性...
07-05
Thonny是一款十分专业的Python编辑软件,该软件界面清爽简单,给用户提供了丰富的编程工具,具备代码补全、语法错误显示等功能,非常的适合新手使用。该软件还支持多种语言,所以在下载这款软件的时候,有时候下载到电脑中的软件是英文版本的,这对于英语基础较差的小伙伴来说,使用这款软件就会变得十分困难,...
07-05